Ir al contenido principal

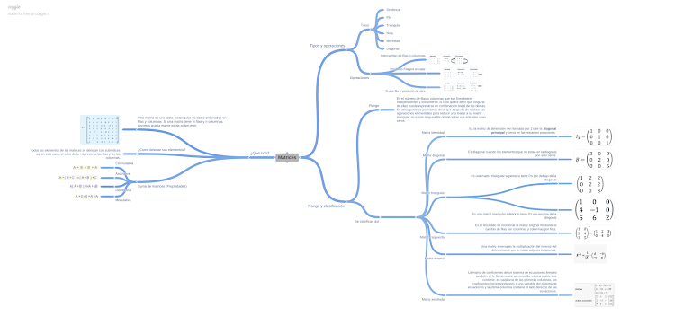
ÁLGEBRA MATRICIAL

 


Comentarios

Entradas populares de este blog

PRESENTACIÓN SEGURIDAD INFORMÁTICA

  ¿Qué es? La asignatura de seguridad informática es fundamental que aborda la protección de sistemas, redes y datos en un entorno digital cada vez más complejo y amenazante. En este curso, los estudiantes exploran las estrategias, técnicas y mejores prácticas diseñadas para salvaguardar la integridad, confidencialidad y disponibilidad de la información. Se cubren aspectos esenciales como la identificación y evaluación de vulnerabilidades, la implementación de medidas de seguridad proactivas, la comprensión de los principios de criptografía, la gestión de amenazas y la respuesta efectiva a incidentes de seguridad. A medida que la tecnología avanza, la asignatura de Seguridad Informática se mantiene al día con los últimos desarrollos en ciberseguridad, preparando a los estudiantes para enfrentar los desafíos constantes de proteger la información sensible en el ciberespacio. Con un enfoque práctico y teórico, esta asignatura proporciona las habilidades necesarias para ser un profesio...

ACTIVIDAD SOBRE ELIMINACIÓN DE SIGNOS DE AGRUPACIÓN

                                        

PRESENTACIÓN INGENIERÍA DE SOFTWARE II

  ¿Qué es? La Ingeniería de Software 2 se basa en la implementación, integración, mantenimiento, pruebas y documentación para el desarrollo de soluciones computacionales utilizando metodologías y prácticas conocidas en la industria del desarrollo del software.  En la ingeniería de software 2, las metodologías ágiles desempeñan un papel crucial al proporcionar enfoques flexibles y colaborativos para el desarrollo de software. Estas metodologías buscan adaptarse a los cambios y entregar valor de manera continua, promoviendo la interacción constante entre los miembros del equipo y los stakeholders.